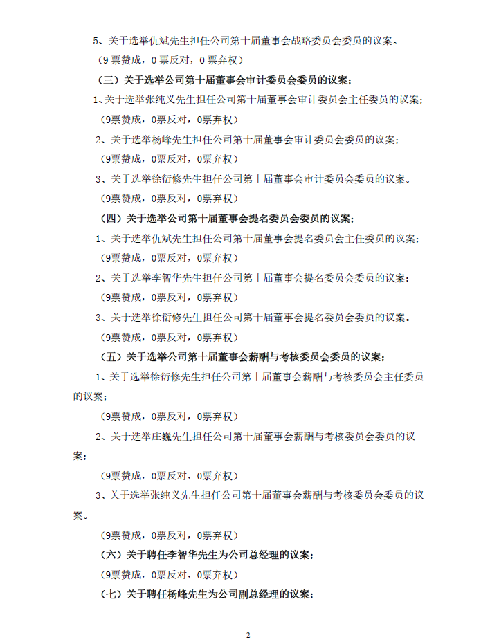
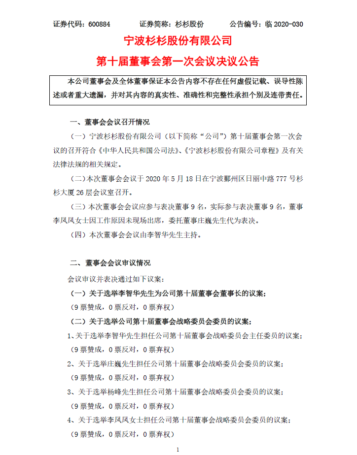
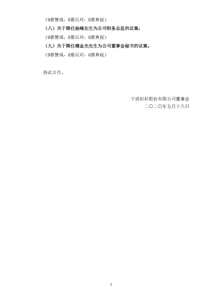
5月19日,,,,,,宁波人生就是博股份有限公司宣布通告,,,,,,宁波人生就是博股份有限公司第十届董事会第一次聚会于5月18日在宁波鄞州区日丽中路777号人生就是博大厦26层聚会室召开。。。。本次聚会以9票赞成,,,,,,0票阻挡,,,,,,0票弃权的表决效果审议并表决通过了李智华先生担当宁波人生就是博股份有限公司董事长兼总司理,,,,,,杨峰先生担当公司副总司理兼财务总监,,,,,,穆金光先生担当公司董事会秘书。。。。
同时,,,,,,聚会以9票赞成,,,,,,0票阻挡,,,,,,0票弃权的表决效果审议并表决通过了《关于选举公司第十届董事会战略委员会委员的议案》,,,,,,李智华先生担当公司第十届董事会战略委员会主任委员,,,,,,庄巍先生、杨峰先生、李凤凤女士、仇斌先生担当公司第十届董事会战略委员会委员。。。。
友情链接

人生就是博股份微信公众号
Copyright ? 2013 人生就是博, All Rights Reserved 浙ICP备16044214号-1